2024年中国石油OD体育平台网站石化行业研究报告
发布时间:
中国石油石化行业是国家重要的基础性、支柱型产业,涵盖了石油、天然气的勘探、开发、生产及其相关产品的投资、经营和贸易。根据申万行业分类标准(2021年),该行业可细分为三大类:(1)油气开采;(2)油服工程,包含油田服务和油气及炼化工程两个子类别;(3)炼化及贸易,进一步细分为炼油化工、油品石化贸易及其他石化三个子类别。石油石化行业具有庞大的经济总量和高度的产业关联度,是支撑国民经济发展的关键行业。
石油石化行业面临着多重挑战与机遇,尤其在全球碳达峰、碳中和的背景下,行业受到显著影响。作为二氧化碳排放量较高的行业之一,石化行业必须加快节能减排的转型步伐,以应对国家政策和市场的需求。2021年10月,国务院发布《2030年前碳达峰行动方案》,明确提出要在2025年前将国内原油一次加工能力控制在10亿吨以内,主要产品的产能利用率提升至80%以上。这一政策为石油石化行业的高效能发展指明了方向。此外,2022年国家发改委等四部委联合发布的《高耗能行业重点领域节能降碳改造升级实施指南(2022年版)》也进一步推动了炼业的节能降碳改造升级。
石化行业能源集中度较高,是中国工业领域中高耗能、高排放的代表行业。根据《中国分部门核算碳排放清单1997–2019》数据,石化行业的碳排放量占全国总量的4%至5%。2020年,中国石化和化工行业的能源消费总量达6.85亿吨标准煤,与2010年相比增长了59.7%。尽管在“十三五”期间,中国石化行业已开启以规模化和炼化一体化为主要方向的产业升级,但炼油规模的扩大和乙烯产能的增长导致了整体能源消耗上升。为应对这一挑战,《“十四五”工业绿色发展规划》提出,到2025年,石化行业如乙烯等重点产品的单位能耗需达到世界先进水平,并显著提高资源利用效率,推动绿色制造体系的完善。
石化行业的碳排放主要来源于化石燃料的直接燃烧、工业过程排放、企业购入电力和热力产生的间接排放,以及供应链中的排放。其中,化石燃料和工业过程相关的排放占比近80%。尽管石化行业的碳排放总量低于钢铁和水泥等行业,但其碳排放强度较高,能效利用率低于国际先进水平。因此,石化行业的低碳转型不仅对保障能源安全和推进能源转型具有重要意义,也对实现全经济领域的碳达峰和碳中和目标至关重要。
千际投行认为,中国石油石化行业作为国民经济的重要支柱产业,正面临着从传统高耗能、高排放模式向绿色低碳发展的转型挑战。随着国家碳达峰、碳中和政策的推进,行业将加速技术升级和节能降碳措施的实施,提高能源利用效率,推动产业的可持续发展。未来,石化行业不仅要在保障能源供应安全的基础上实现低碳转型,还需抓住绿色制造体系完善的机遇,以应对全球能源结构调整带来的新挑战和发展机遇。
中国石油化工行业的发展历程可以视为一部波澜壮阔的奋斗史。从1949年新中国成立初期的艰苦创业,到如今成为全球第二大石油和化工产品的生产和消费国,行业经历了多个重要发展阶段。这一历程包括恢复与发展阶段、历史性转变阶段、新的崛起阶段以及新的发展时期,每个阶段都对中国石油化工行业的成长和壮大起到了至关重要的作用。
新中国成立之初,石油和化学工业基础十分薄弱。1949年9月25日,玉门油矿获得解放,标志着中国石油工业进入新的发展起点。1950年,中国和苏联共同开发新山子油矿,这不仅是新中国第一个石油合资企业,也是新中国在国际石油合作中的重要开端。同年,全国第一次石油工业会议召开,石油管理总局成立,开启了中国石油工业的生产建设之路。这个阶段主要是中国石油化工行业从无到有的奠基过程,逐步为后续的发展打下了坚实的基础。
从1955年开始,中国地质部和石油部紧密配合,展开了大规模的石油勘探行动。1960年,大庆油田的石油大会战掀起了中国石油工业的高潮,奠定了国内原油供应的基石。到1965年,中国石油产品的自给率已经达到了97.6%,彻底结束了依赖进口石油产品的历史。这一时期,石油工业的发展实现了历史性的转折,中国成为石油产品供应自足的国家。
1966年至1978年,中国的石油工业经历了快速发展的13年。原油产量以年均18.6%的速度递增,年产量突破了1亿吨,同时原油加工能力增长了5倍多。这一阶段不仅保证了国家的能源供应,还通过出口原油换取了大量外汇,特别是向日本等国家出口,为中国的经济发展提供了重要支撑。
进入1980年代,为了实现多元化发展,中国成立了中国海洋石油总公司和中国石油化工总公司,随后中国新星石油有限责任公司也于1997年成立。1998年,中国石油天然气总公司与中国石油化工总公司重组,分别成立了中国石油天然气集团公司和中国石油化工集团公司。这标志着中国石油化工行业进入了现代化、多元化、协同发展的新阶段,推动了行业的进一步升级和国际化发展。
千际投行认为,中国石油化工行业的发展历程见证了中国工业基础的从无到有、从弱到强的巨大变迁。展望未来,随着全球能源格局的调整和中国经济的持续发展,中国石油化工行业将在国家能源安全、经济转型和绿色发展的新背景下,继续发挥不可或缺的支柱作用。
中国石油化工行业在2023年面临复杂的经济形势,生产保持增长,但营业收入和利润均有所下降。根据国家统计局数据,2023年规模以上石油和化工行业的增加值同比增长8.4%,高于全国规模以上工业增加值增速的3.8个百分点。然而,行业营业收入比上年下降1.1%,利润总额下降20.7%。
在生产方面,2023年全国规模以上工业的原油产量达到2.09亿吨,同比增长2.0%;天然气产量为2297.1亿立方米,增长5.8%,连续七年年增100亿立方米以上。原油加工量增长9.3%,达到7.35亿吨,成品油(包括汽油、柴油和煤油)产量增长16.5%。其中,柴油产量增长13.3%,汽油产量增长10.1%,煤油产量大幅增长68.3%。此外,乙烯产量增长6.0%,硫酸和烧碱的产量也分别增长了3.4%和3.5%,显示出化学品生产的稳步增长。
尽管生产保持增长,石油和化工行业的外贸情况受价格波动影响较大。2023年,行业进出口总额为9522.9亿美元,同比下降9.0%。其中,出口总额为3165.3亿美元,下降11.2%,而进口总额为6357.5亿美元,下降7.9%,贸易逆差为3192.2亿美元,同比下降4.3%。值得注意的是,成品油出口量大幅增长21.9%,化肥出口增长27.2%。
产品价格的下跌是2023年石油化工行业的另一个显著特征。受能源价格回落及供需失衡的影响,石油和主要化学品的价格普遍下跌。国家统计局数据显示,2023年油气开采业的出厂价格下降了10.2%,化学原料和化学制品制造业的出厂价格下降了9%。例如,布伦特原油的均价为82.6美元/桶,同比下降18.3%。同时,49种主要无机化学原料中有83.7%的品种价格下跌,72种主要有机化学原料中90.3%的品种价格下跌,69种合成材料中有91.3%的品种价格下跌,显示了整体市场的低迷。
在投资方面,石油化工行业的投资增速出现回落。2023年,化学原料和化学制品制造业的投资增速为13.4%,较2022年回落了5.4个百分点;石油和天然气开采业投资增速为15.2%,回落了0.3个百分点。而石油、煤炭及其他燃料加工业的投资则下降了18.9%,降幅比2022年扩大8.2个百分点。这表明,尽管行业投资有所回落,但整体投资水平仍明显高于全国工业和制造业的投资增速,为我国能源供应保障和原料自给奠定了坚实基础。
千际投行认为,尽管2023年中国石油化工行业在营收和利润方面遭遇挑战,但生产规模的持续增长和国际市场需求的稳定使得行业仍具有长期发展的潜力。未来,行业应继续关注技术升级和节能减排,以应对全球能源市场的变化,并在投资结构调整中寻找新的发展机遇。
中国石油化工产业链是一个复杂而庞大的系统,涵盖了从原材料获取到最终产品生产、销售的多个环节。该产业链可以分为上游、中游和下游三个主要环节,每一环节都有着各自的特点和关键作用,整体共同构成了支撑中国经济发展的重要基础。

首先,上游产业链主要包括石油和天然气的勘探、开发和开采。上游企业的核心任务是通过勘探和开采原油和天然气,供应石化产业所需的主要原材料。中国石油、石化企业如中国石油天然气集团(中石油)、中国石油化工集团(中石化)和中国海洋石油集团(中海油)等主导着这一环节。这些企业的生产能力和技术水平直接影响着整个产业链的稳定性和生产效率。近年来,全球能源需求的波动、国际油价的变化以及环境保护要求的提高,都给上业带来了巨大挑战。此外,由于中国石油资源相对稀缺,部分原油仍需依赖进口,国际供应链的不确定性也为上业的运营增加了难度。
中游产业链主要集中在原油、天然气的加工和炼化。中游企业将上游开采的原油和天然气进行加工,生产出包括汽油、柴油、煤油等成品油以及各种基础化工原料,如乙烯、丙烯和芳烃等。这些原料是石化产品生产的基础,广泛应用于下游的制造业。中游炼化企业在中国石油化工产业链中占据重要位置,石化产品的生产能力和技术水平决定了中游企业的竞争力。中国的炼油和石化能力近年来得到了大幅提升,许多企业通过技术升级和产能扩展,增强了国际竞争力。恒力石化、荣盛石化和东方盛虹等企业在这一领域表现突出,它们不仅参与基础原料的生产,还通过一体化布局涉足产业链的多个环节。
中游产业链的关键之一在于炼化一体化趋势的加速。通过将炼油和化工生产环节一体化,中游企业可以有效提高生产效率,减少成本,并通过精细化工产品的生产提升附加值。例如,乙烯、丙烯等基础化工产品经过进一步加工后,可以成为高附加值的塑料、橡胶和纤维等产品,这不仅增强了企业的盈利能力,也减少了对单一原油价格波动的依赖。
下游产业链是指石油化工产品的深加工和最终消费。下游企业将中游生产的基础化工原料加工成各种终端产品,如塑料、橡胶、纺织纤维、涂料、化肥和医药等。这些产品广泛应用于日常生活和工业制造中,支撑了多个行业的运转。下业的多样性和终端市场的广泛应用,使得石油化工产品成为支撑现代工业体系的重要基础。
下游企业的主要任务是根据市场需求,开发和生产多种类、多规格的石化产品,以满足工业和消费者的需求。近年来,随着全球对环保、绿色发展的关注度提升,生物基材料、可降解塑料等新型石化产品在下游产业链中得到了更多的关注。与此同时,中国的下游企业也在不断向高端化工产品和精细化工领域迈进,努力提升产品附加值,以摆脱低端产品的同质化竞争。
从产业链的整体角度来看,石油化工行业的上下游一体化趋势正在不断加强。上游企业逐步向中游和下游延伸,部分中游和下游企业也在积极介入上游资源的开发与获取,力图通过全产业链布局增强抗风险能力,优化成本结构。同时,国际化合作与技术创新也是推动整个产业链发展的重要动力。随着“一带一路”倡议的推进,越来越多的中国石油化工企业通过参与全球市场,进一步拓展了海外市场的布局,并引进了先进的国际技术,提升了行业的全球竞争力。
全球能源转型也是影响中国石油化工产业链的关键因素。随着全球对可再生能源的需求增加,石油的角色逐渐从能源转换为化工原料的生产基础。未来,石油化工产业链将更多地向化学品和新材料的方向转型,企业需要更多关注绿色环保和低碳技术的应用,以顺应全球能源结构变化的趋势。
千际投行认为,中国石油化工产业链具备良好的发展基础和广阔的市场空间。随着技术进步和全球能源结构的转型,企业应积极推动全产业链一体化布局,同时加强国际合作和技术创新,以确保在未来的全球竞争中占据优势地位。
中国石油化工行业的商业模式主要围绕产业链各个环节展开,涵盖了从原油和天然气的勘探、开采到下游产品的精细化加工和销售。行业内企业在商业模式上呈现出一定的多样性,主要包括一体化运营、垂直整合、差异化竞争和国际化布局等多个方面。
首先,一体化运营模式是中国石油化工行业内的主流商业模式之一。许多大型企业采取从上游勘探到下游成品销售的全产业链一体化布局,通过覆盖产业链的各个环节来提升运营效率、控制成本,并减少市场波动带来的风险。典型的代表企业如中国石油(中石油)和中国石化(中石化)等,它们不仅负责原油和天然气的勘探、开采,还涉及炼化、化工产品生产以及最终的市场销售。通过这种纵向整合的模式,企业能够在不同的业务环节上实现协同效应,降低供应链的不确定性,并在原油价格波动时有效降低成本压力。与此同时,这种模式也使得企业能够通过横向扩展进入更多的细分市场,增强盈利能力。
其次,垂直整合和规模效应在石油化工行业的商业模式中占据重要地位。垂直整合指的是企业通过兼并、收购或内部扩展,逐步向上游或下游延伸业务,以控制原材料供应和产品的终端销售渠道。垂直整合可以帮助企业减少对外部供应商的依赖,增强对市场供需关系的控制力,同时也有助于提高企业的市场份额。中国海油(CNOOC)和中海油田服务(COSL)等企业通过在上游资源勘探和下游石化产品生产领域的整合,构建了完整的业务生态系统。这些企业通过规模效应和集约化管理,不仅降低了生产成本,还提升了整体抗风险能力。
差异化竞争策略也是石油化工行业内企业的重要商业模式之一。随着行业竞争的加剧,企业需要不断寻找差异化优势,以获得竞争力。部分企业在差异化竞争中通过专注于高端化工产品和新材料的研发来提高附加值。例如,恒力石化和荣盛石化等企业通过发展精细化工、聚酯化纤等高附加值产品,避开传统石油化工产品的价格竞争,并在市场中树立了自己的品牌和技术优势。通过差异化的产品线,企业不仅能够提升利润率,还能够适应市场需求的变化,进入技术门槛更高的细分领域。
与此同时,技术创新驱动的商业模式正在推动石油化工企业向绿色转型。全球能源转型和碳中和目标的提出,促使石油化工行业加快绿色低碳技术的应用,许多企业开始投资于清洁能源、可降解塑料、生物基材料等新技术领域。这种技术创新不仅是响应政策要求的必要举措,更是企业未来发展的战略方向。通过技术创新,企业能够在产品结构上进行升级,减少对传统石化产品的依赖,并拓展新能源、新材料等新兴市场。例如,东方盛虹通过持续投资高分子材料和环保技术,已经在绿色化工领域形成了一定的技术积累和市场领先优势。
国际化布局也是中国石油化工行业的重要商业模式之一。由于中国国内能源资源有限,特别是原油进口依赖度较高,许多企业选择通过国际化扩展来获取更多的资源和市场份额。中国石油和中国海油等企业已经在全球多个国家和地区建立了业务网络,包括中东、非洲、南美洲和东南亚等能源富集地区。这些企业通过在海外投资建立油气田和炼油设施,既增强了资源保障能力,也提升了全球市场竞争力。国际化布局不仅帮助企业降低了单一市场风险,还通过多元化经营获取了全球市场的收益。
最后,多元化投资与服务模式也是石油化工行业中一些企业采取的商业策略。部分企业通过进入化工金融服务、工程建设等相关行业,实现了收入来源的多元化。例如,中石化的油气工程服务和油服企业的工程技术服务在整个石油化工产业链中占有重要地位,通过为其他石油公司提供服务来获取稳定的收入来源。这样的多元化商业模式帮助企业在市场波动中保持一定的盈利能力。
千际投行认为,中国石油化工行业的商业模式正朝着一体化、差异化、国际化和技术创新的方向发展。随着全球能源转型和环保要求的提升,行业内企业将更多地依赖技术创新和绿色发展战略,以确保在竞争日益激烈的市场中保持领先地位。在这一背景下,企业需要不断调整和优化其商业模式,以适应不断变化的全球能源市场。
中国石油化工行业在全球能源转型和产业升级的背景下,技术创新成为推动行业发展的核心驱动力。随着能源结构的调整、环保政策的强化以及国际竞争的加剧,石油化工企业必须依赖技术进步来提高生产效率、优化产品结构并推动绿色转型。以下从几个方面分析中国石油化工行业的技术发展现状与趋势。
首先,炼化技术的进步是推动中国石油化工行业发展的重要动力之一。炼化一体化技术的不断升级,使得企业能够更有效地利用原材料,提升产出效率。传统的炼油和石化分离生产方式逐渐被淘汰,更多企业选择炼化一体化的模式,将炼油和化工生产结合起来,减少中间环节的资源消耗和能源损失。通过这种方式,企业不仅能够实现资源的高效利用,还能在生产过程中降低污染物的排放。近年来,许多大型石化企业,如中石化和恒力石化,都在积极推动炼化一体化项目的建设,通过引进国际领先的工艺技术,提高整体生产效率,并增强其在全球市场中的竞争力。
其次,高端化工产品技术逐渐成为行业发展的新热点。中国石油化工行业过去主要集中在基础化工产品的生产和出口,但随着市场竞争的加剧和利润空间的压缩,企业纷纷加大对高端化工产品的研发投入。高端化工产品包括聚合物材料、特种化学品、工程塑料等,这些产品广泛应用于航空航天、汽车制造、电子通讯等高附加值行业。通过开发这些高端化工产品,企业不仅可以提升利润率,还能进入技术壁垒较高的细分市场。荣盛石化、东方盛虹等企业通过加大研发投入,成功布局高端化工领域,推动了行业技术升级。
绿色低碳技术的发展是中国石油化工行业技术进步的另一个重要方向。在全球碳中和目标的推动下,降低碳排放和提高能效成为行业发展的核心任务。近年来,碳捕捉与利用(CCUS)技术、可再生能源化工技术以及生物基材料技术在行业内得到了广泛关注。CCUS技术是一种通过捕捉工业生产过程中的二氧化碳,并将其储存或转化为其他有用物质的技术。该技术被认为是石油化工行业应对碳减排要求的重要工具。中石油和中海油等大型企业已开始实施相关技术项目,通过减少二氧化碳的排放,进一步推动绿色转型。此外,生物基材料技术也是行业技术创新的重点之一。通过利用可再生资源如植物或有机废弃物,石化企业可以生产出可降解塑料和其他环保产品,减少对化石能源的依赖,同时应对塑料污染问题。
数字化和智能化技术的应用也正在改变中国石油化工行业的运作模式。随着工业4.0和物联网技术的发展,石化企业开始将数字化和智能化技术应用于生产和管理环节。智能工厂和工业互联网平台的建立,使得企业能够通过大数据分析、物联网监控等技术手段,优化生产流程、提高设备运行效率,并实现远程监控和预测性维护。例如,通过传感器技术和数据分析,企业能够实时监测设备状态,及时发现潜在问题,减少设备故障率,从而提高生产安全性和可靠性。智能化的运作模式不仅提高了企业的生产效率,还降低了运营成本,增强了企业的竞争力。
全球合作与技术引进也是推动中国石油化工行业技术发展的重要途径。中国石油化工企业通过与国际领先企业的合作,积极引进和吸收全球先进的技术和管理经验。例如,恒力石化、荣盛石化等企业与全球领先的化工技术供应商合作,引进最新的化工工艺技术,提升产品的技术含量和附加值。同时,通过参与“一带一路”倡议,中国石化企业在全球范围内扩大市场布局,增强技术交流与合作。国际化的技术合作不仅加速了中国石油化工行业的技术升级,也提升了企业的全球竞争力。
最后,可持续发展与创新驱动是未来中国石油化工行业技术发展的核心方向。随着全球能源结构转型加速,石油化工行业面临的挑战也越来越严峻。企业需要通过持续的技术创新,推动生产方式的绿色化和高效化,以应对日益严格的环保要求和日益激烈的市场竞争。同时,政府的政策支持和资金投入,也为行业的技术创新提供了强有力的保障。通过推动科研创新和技术进步,中国石油化工企业有望在未来实现产业的可持续发展。
千际投行认为,中国石油化工行业的技术发展将继续以炼化一体化、高端化工、绿色低碳、数字化智能化为核心方向。随着全球能源结构的转型和国内政策的推动,技术创新将成为行业突破发展的关键力量,企业需要通过不断的技术进步来提升竞争力,以应对全球市场的变革与挑战。
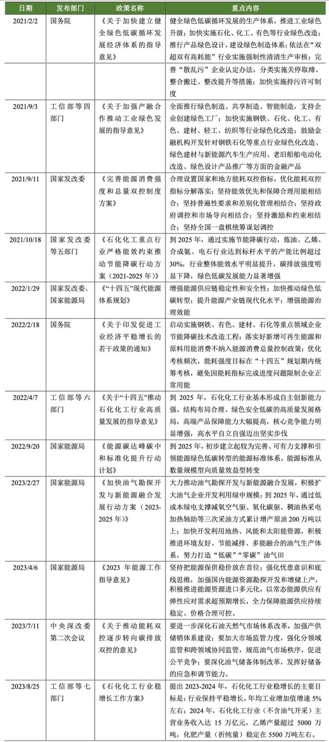
中国石油石化行业在国家政策和监管环境的影响下,正面临着重大的转型压力和发展机遇。近年来,各部门密集出台了多项针对该行业的政策法规,既支持行业的平稳发展,又推动行业企业提升自主创新能力,促进节能降碳和绿色低碳技术的应用。
首先,国家对石油石化行业的政策监管主要集中在环境保护和节能减排方面。随着全球碳中和目标的推进,石油石化行业作为高排放、高能耗行业,面临着更加严格的环保要求。国家出台的《2030年前碳达峰行动方案》和《“十四五”工业绿色发展规划》为行业设定了明确的环保目标,要求企业减少温室气体排放,提升能源利用效率,推动绿色制造体系的完善。这些政策促使行业企业加大对节能减排技术的投入,通过技术升级和工艺改进减少污染物排放。对于一些未能符合环保标准的企业,政策带来了产能受限和环保处罚的风险。
其次,政策还鼓励石油石化企业加快技术创新和产业转型。随着能源结构的调整,国家政策明确指出石油石化行业应大力发展可再生能源技术,推动可再生能源与传统化石能源的协同发展。此外,政策也强调了自主创新的重要性,鼓励企业利用其技术优势,在可再生能源开发利用、生物多样性保护、安全生产等方面加强研发投入,提升行业的整体竞争力。
然而,随着政策要求的提高,部分企业的运营面临挑战,尤其是在污染物管理和能源消耗管理方面。企业需要符合更为严格的环境监管标准,包括温室气体排放控制和生物多样性保护等,这些要求对企业的运营成本和技术能力提出了更高的要求。如果企业未能满足这些标准,可能面临生产限制或罚款的风险。同时,国家也在强化对安全生产的监管,要求石油石化企业在生产过程中严格遵守安全生产规范,防范安全事故的发生。

千际投行认为,国家出台的政策法规为石油石化行业的绿色转型和可持续发展提供了明确的方向。在政策支持和监管的双重推动下,行业将朝着更加环保、高效和可持续的方向发展。石油石化企业应积极响应国家政策,加快技术创新和绿色转型,以确保在未来激烈的市场竞争中占据有利地位。
石油化工行业的财务分析通常需要涵盖多个核心指标,以全面评估行业的整体健康状况和未来增长潜力。财务分析主要从营收、利润率、资产回报等角度入手,结合估值分析和市场表现,来判断行业的财务稳健性和投资价值。

首先,营业收入及其增速是财务分析的基础指标。该指标反映了行业在一定时期内的总营收状况及其增长趋势。分析时,需要关注收入的年同比变化,以衡量行业的扩展能力。石油化工行业由于其产品价格受国际原油价格和全球市场需求影响较大,收入的波动性较为显著。因此,分析收入增速可以帮助评估行业的市场竞争力和整体需求变化。
归母净利润及其增速是评估行业盈利能力的关键指标。归母净利润是扣除成本、税费和其他费用后,最终归属母公司的净利润。行业利润水平受国际能源价格、生产成本、下游需求波动等多种因素影响。通过分析净利润的变化,可以评估行业是否能够有效控制成本和提高运营效率。此外,归母净利润增速能够进一步揭示行业盈利能力的增长情况,尤其在面对能源价格波动时,行业的应对能力如何。
毛利率和净利率则是衡量行业在不同环节中的利润率水平。毛利率反映了收入中扣除直接生产成本后所剩余的部分,体现了行业的生产效率和市场定价能力。净利率则是反映收入中扣除所有费用和成本后实际保留的利润比例。石油化工行业的毛利率和净利率往往会受到原材料价格波动、市场需求波动等因素的影响。因此,稳定的毛利率和净利率能够说明行业在成本控制和盈利能力方面的优势。
在资产回报分析中,ROE(净资产收益率)和ROA(总资产收益率)是两个重要的衡量标准。ROE用于评估行业的净资产的盈利能力,反映出行业对股东投资的回报率;ROA则衡量行业总资产的使用效率,体现了资产管理和资源利用的效率。一般来说,较高的ROE和ROA意味着行业在运用其资本和资产时具有较强的盈利能力。石油化工行业由于资本密集型的特征,对资产回报率的要求较高,因此这些指标在财务分析中占据重要地位。


在进行估值分析时,市盈率(PE-TTM)和市净率(PB-MRQ)是两个常见的指标。PE-TTM基于过去12个月的盈利状况来衡量行业股票的估值水平,是反映市场对行业未来盈利预期的重要指标。PB-MRQ则是反映行业当前股票市值与其净资产的比值,评估市场对其资产的定价合理性。在石油化工行业中,由于盈利能力受周期性波动影响,估值的稳定性尤为重要。通过分析PE和PB,可以判断行业在资本市场中的估值是否过高或偏低。

行业的市场表现往往通过与沪深300等基准指数的对比来衡量。对比涨跌幅和成交金额,能够反映出石油化工行业相较于整体市场的表现是否具有吸引力。通过这样的基准对比,投资者可以更加准确地评估行业的市场表现和未来趋势。此外,通过估值贡献和盈利贡献的分析,可以进一步揭示行业的价值增长点。


PE/PB Band是对PE-TTM和PB-MRQ在一段时间内的波动范围进行分析的工具。通过对估值区间的历史表现进行分析,能够判断行业在当前市场中的估值水平是否处于合理范围。对数涨跌幅的分析可以帮助评估市场波动的幅度和频率,进而判断行业未来的盈利前景。
石业估值方法可以选择市盈率估值法、PEG估值法、市净率估值法、市现率、P/S市销率估值法、EV企业价值法、EV/Sales市售率估值法、RNAV重估净资产估值法、EV/EBITDA估值法、DDM估值法、DCF现金流折现估值法、红利折现模型、股权自由现金流折现模型、无杠杆自由现金流折现模型、净资产价值法、经济增加值折现模型、调整现值法、NAV净资产价值估值法、账面价值法、清算价值法、成本重置法、实物期权、LTV/CAC(客户终身价值/客户获得成本)、P/GMV、P/C(customer)、梅特卡夫估值模型、PEV等。
千际投行认为,通过全面的财务指标分析、市场表现评估以及估值盈利分析,可以帮助更好地理解石油化工行业的财务状况与市场前景。在未来,随着市场环境的变化和行业竞争的加剧,持续监控这些核心指标将有助于判断行业的长期发展趋势。
中国石油石化行业作为国民经济的重要组成部分,在全球能源需求、技术进步、政策支持等多重因素的驱动下,展现出稳定的增长趋势。通过分析这些关键因子,可以更好地理解行业的未来发展方向和潜力。
首先,全球能源需求的持续增长是推动中国石油石化行业发展的核心驱动力之一。尽管全球能源转型和可再生能源的兴起正在改变能源消费结构,但石油和天然气仍然是全球主要的能源来源,尤其在发展中国家,能源需求依然强劲。根据国际能源署(IEA)的预测,尽管全球化石能源的消费将在2030年达到峰值,但石油化工产品的需求仍将继续增长,特别是在塑料、化学品和工业用燃料领域。中国作为全球第二大经济体和制造业大国,其国内对石油化工产品的需求也在不断攀升,为行业发展提供了强有力的市场支撑。
其次,政策支持与环保要求是推动行业发展的另一重要因子。中国政府近年来加强了对石油石化行业的政策引导,特别是在节能减排和绿色转型方面。2021年发布的《2030年前碳达峰行动方案》明确提出,石化行业必须加快节能减排技术的应用,以实现碳排放的逐步下降。与此同时,国家还推出了一系列政策,鼓励企业进行技术升级、提升环保标准,推动高耗能行业的转型升级。此外,化石能源向绿色低碳转型的趋势使得石油企业逐渐将业务重心从单一的能源开采向化学品生产和技术创新转移,进一步推动了行业的发展。
技术进步与产业升级是提升中国石油石化行业竞争力的关键因素。随着全球能源结构的调整,传统石油企业必须进行技术革新,才能保持竞争力。中国石油石化行业近年来加大了对技术研发的投入,推动炼化一体化和高端化工产品的开发,以提升产业链附加值。通过引进先进的炼油技术和工艺,行业企业在提高生产效率、降低生产成本的同时,也在推动绿色化、智能化发展。例如,炼化企业通过对碳捕捉与利用(CCUS)技术的应用,不仅减少了碳排放,还提高了资源的利用效率。技术创新的持续推动使得中国石油石化行业在全球市场中占据了更为重要的地位。
国际市场的拓展与外贸驱动也为行业提供了广阔的增长空间。中国作为世界上最大的石化产品出口国之一,石化产品的出口一直是推动行业增长的重要动力之一。随着“一带一路”倡议的推进,更多的中国石油化工企业加速布局国际市场,尤其在东南亚、非洲和中东等新兴市场,这些地区对能源和化工产品的需求保持快速增长。2023年,尽管全球经济放缓,石油化工产品的出口量依然实现了稳定增长,尤其是在成品油和化工原料领域,中国企业的出口量和市场份额持续扩大,国际化程度的提高为行业提供了新的增长动力。
能源转型与低碳发展是未来石油石化行业的重要发展趋势。全球能源转型的加速推进使得石油化工企业必须更加注重低碳发展。天然气作为过渡能源的重要性日益增加,而石油的角色逐渐从单纯的能源来源转变为化工产品的主要原材料。此外,随着氢能、可控核聚变等清洁能源技术的突破,未来石油化工行业在能源结构中的作用将更多地体现在化学品和新材料的生产上。中国石油石化企业需要在这一趋势下加快技术创新和产业升级,以应对全球能源转型带来的挑战和机遇。
最后,资本市场的支持也是推动行业发展的重要因子。根据最新数据显示,中国石油石化行业的总市值达到2.72万亿,资本市场对该行业的支持为企业的扩展和技术创新提供了重要资金保障。虽然市值有所波动,但资本市场的参与有助于行业通过融资扩展生产能力、提升技术水平,并进一步增强国际竞争力。
千际投行认为,中国石油石化行业的持续发展依赖于全球能源需求、政策引导、技术进步、国际市场拓展以及低碳发展的共同推动。未来,随着全球能源结构的不断调整,石油石化行业将在化工产品、绿色技术和能源转型中发挥更加重要的作用。
中国石油石化行业作为国民经济的支柱产业,面临着复杂多变的市场环境和政策要求。通过分析行业的风险来源,可以更清楚地识别行业面临的挑战,帮助企业制定有效的应对策略。以下是该行业的主要风险分析。

首先,市场需求波动风险是石油石化行业的核心风险之一。全球经济增长放缓直接影响石油和化工产品的需求。根据世界银行、经合组织的预测,2024年全球经济增速将进一步放缓,尤其是发达国家如美国和欧洲的经济增长将显著下滑。这种全球经济的不确定性可能导致石油化工产品的需求减少,尤其是在工业生产、交通运输和建筑行业对石油、天然气和化工产品的需求波动较大。对于依赖国际市场的中国石油石化企业来说,全球需求萎缩可能进一步压缩利润空间。
其次,原材料价格波动风险对石油石化企业影响显著。原油和天然气等主要原材料的价格波动直接决定了企业的生产成本。石油价格受到多种因素影响,包括地缘政治冲突、供应链中断、OPEC决策等。例如,俄乌冲突和中东局势紧张等因素都可能导致国际原油价格剧烈波动。2023年,全球油气市场虽然价格有所回落,但仍存在较大的不确定性。由于石油化工行业是资本密集型产业,对原材料的依赖性较高,因此原材料价格的大幅波动将对企业的盈利能力产生重大影响。
环保与政策风险是该行业不可忽视的另一个重要因素。随着全球对气候变化的关注日益增加,各国政府不断加码环保政策。2023年在迪拜举行的联合国气候大会提出了到2050年实现全球净零排放的目标,并强调2030年要将可再生能源产能提升两倍。中国石油石化行业作为高碳排放行业,将直接面临碳达峰、碳中和目标的政策压力。企业不仅需要在生产过程中减少碳排放,还需要投入大量资金进行技术创新,以适应绿色低碳转型。若未能有效应对这些政策变化,企业可能面临额外的碳排放成本,甚至被市场淘汰的风险。
此外,技术创新不足的风险也是石油石化行业未来发展的一大挑战。全球能源转型的加速,迫使传统石油化工企业在绿色技术领域进行大量投资,如可再生能源、氢能和化学循环利用等新技术。然而,中国石油石化行业中多数企业仍主要依赖传统的石油和化工生产模式,创新动力不足。虽然一些企业在创新方面已有所突破,但整体而言,行业在全球能源转型浪潮中面临着巨大的技术创新压力。如果企业无法快速跟上技术更新的步伐,未来将难以在竞争中占据有利位置,甚至可能失去市场份额。
最后,全球供应链风险也是不可忽视的。石油和化工产品的全球供应链复杂且依赖于国际市场,特别是在石油进口和化工品出口方面。任何形式的国际政治冲突、贸易摩擦或供应链中断,都可能导致企业面临原材料短缺、物流中断以及市场萎缩等问题。随着国际贸易环境的变化和地缘政治风险的增加,石油石化行业企业需要更加灵活地应对国际供应链波动,并及时调整采购和销售策略。
千际投行认为,中国石油石化行业的未来发展面临着多重风险,包括市场需求的变化、原材料价格波动、环保政策的压力、技术创新不足以及全球供应链的挑战。为了应对这些风险,企业需积极调整战略,优化成本结构,提升技术创新能力,同时灵活应对国际市场的不确定性,以实现可持续发展。
采用波特五力模型分析中国石油石化行业的竞争态势,可以从行业内的五个主要方面入手:现有竞争者的竞争强度、潜在进入者的威胁、替代品的威胁、供应商议价能力和客户议价能力。
首先,现有竞争者的竞争强度在中国石油石化行业中较为明显。根据最新数据,行业内共有47家上市企业,市场竞争格局相对集中。其中,主板上市企业占比高达89.36%,反映出行业内的大型传统企业占据主导地位。这些企业具备较长的市场经验和较大的市场份额,平均上市时间为18年,显示出它们在市场中的长期竞争力。然而,随着全球能源转型的加速和对绿色低碳发展的需求,这些企业需要加速技术革新和业务转型,否则可能在未来的市场竞争中面临更多挑战。行业总市值的5.24%下滑表明,现有企业之间的竞争加剧了利润压力,特别是在应对国际油价波动和政策变化时。

其次,潜在进入者的威胁在石油石化行业较低。该行业属于资本密集型产业,进入门槛高,初期投入巨大,包括油气勘探、开采、炼化设备建设等方面都需要高额的资本和技术支持。此外,行业的高度监管也增加了新进入者的难度。虽然行业内的创业板企业占比10.64%,反映出部分新兴企业试图通过技术创新进入市场,但整体来看,主板传统企业的主导地位仍然稳固,新进入者难以在短时间内撼动行业格局。

替代品的威胁则是该行业面临的一大重要挑战。随着全球绿色能源和可再生能源的兴起,替代品的威胁逐渐上升。太阳能、风能以及电动汽车的普及,对石油和化工产品的需求产生了直接影响。此外,全球各国加速推进的碳达峰和碳中和目标,也促使能源消费结构发生转变。虽然短期内石油化工产品依然在能源和化工材料生产中占据重要地位,但未来清洁能源的发展和政策导向可能对行业的市场需求产生颠覆性影响。
在供应商的议价能力方面,石油石化行业的供应商议价能力较强。由于行业的上游供应商主要涉及原油、天然气等资源型产品,而这些资源受到国际市场定价机制的影响,价格波动较大。2023年石油化工行业原油产量同比增长2.0%,天然气产量增长5.8%,但全球能源价格的高位回落和供需失衡,导致了2023年油气开采业出厂价格的显著下降。由于行业对原材料的高度依赖,上游供应商对价格和资源供给的控制力较强,进而影响到整个行业的成本结构。
客户的议价能力同样是影响行业的重要因素。石油石化行业的客户主要分布在能源、化工、交通等领域,需求端较为广泛。然而,随着行业总市值的下滑和全球经济增长放缓,客户的议价能力有所提升。全球经济增速放缓和国际局势的不确定性,导致客户对价格更加敏感,特别是下游的成品油和化工产品市场,客户往往在价格上有更强的议价能力。此外,随着新能源技术的兴起,下游客户正在逐步转向更为清洁和经济的替代能源,这进一步增强了客户对传统石油化工企业的议价权。
千际投行认为,采用波特五力模型分析可以发现,中国石油石化行业在现有竞争者间的竞争较为激烈,同时受到替代品威胁和客户议价能力提升的双重挑战。尽管潜在进入者的威胁较低,但随着能源转型和全球环保政策的推进,行业内企业需要不断优化业务模式,加强技术创新,才能在未来保持竞争优势。
截至2024年9月,中国石油石化行业拥有47家上市企业,总市值达到2.72万亿元。以下是其中市值排名前十的企业简介:

中国石油中国石油天然气股份有限公司(601857.SH)是中国最大的石油公司之一,主要从事原油和天然气的勘探、开发、生产和销售,并涵盖石油产品炼制、运输和化工产品生产等领域。该公司致力于资源、市场和国际化战略的实施,通过提高自主创新能力和环保节能,力图成为全球领先的能源企业。
中国海油中国海洋石油有限公司(600938.SH)成立于1999年,专注于油气勘探、生产及贸易。其业务涵盖常规和非常规油气业务,包括页岩油气和油砂等领域。公司在中国、加拿大、英国等多个市场运营,具备全球化的业务布局,持续扩大油气储备和产量。
中国石化中国石油化工股份有限公司(600028.SH)是中国领先的石油及化工企业,业务涵盖石油、天然气的勘探与生产,以及广泛的化工产品制造和销售。公司在中国市场拥有庞大的成品油销售网络,并且是国内最大的乙烯生产企业,具备强大的炼油能力和市场覆盖。
恒力石化恒力石化股份有限公司(600346.SH)是国内石化及聚酯化纤领域的龙头企业,业务涵盖从原油到化工新材料的全产业链。公司凭借其先进的生产能力和市场份额,成为中国最大的民用涤纶丝制造商之一,技术实力和规模优势显著。
荣盛石化荣盛石化股份有限公司(002493.SZ)专注于石化及化纤产品的研发和生产。其产品范围广泛,涵盖烯烃、芳烃以及涤纶等多个领域,是国内石化和化纤行业的领先企业。公司凭借技术创新和规模化生产,持续保持行业领先地位。
中海油服中海油田服务股份有限公司(601808.SH)在石油及天然气勘探和生产服务领域占据主导地位,业务涵盖钻井服务、油田技术服务、船舶服务等多个方面。公司在中国近海油田技术服务市场具有明显的竞争优势,拥有全球范围内规模最大的油田服务装备群。
东方盛虹江苏东方盛虹股份有限公司(000301.SZ)主要从事石化及化工新材料的研发和生产,产品包括乙烯、丙烯及多种化工衍生品。公司通过先进的技术和规模化生产,成为中国重要的石化产品供应商,尤其在聚酯和化纤领域具有显著优势。
海油发展中海油能源发展股份有限公司(600968.SH)以能源技术服务、低碳环保与能源物流为主业,致力于推动绿色技术和数字化转型。公司通过创新平台和科研机构,不断提高技术能力,支持海洋石油高效开发和工业水处理等领域的发展。
广汇能源广汇能源股份有限公司(600256.SH)业务涵盖天然气、煤炭和煤化工三大板块,专注于能源的多元化开发与利用。公司通过稳定的天然气供应链,成为国内天然气市场的重要参与者,并在煤化工领域持续扩展业务。
石化油服中石化石油工程技术服务股份有限公司(600871.SH)专注于油气工程与技术服务,提供涵盖勘探、钻井、测井等全产业链的服务。公司具备为高难度油气田提供一体化解决方案的能力,技术研发和工程建设实力在行业内处于领先水平。
千际投行认为,以上企业在中国石油石化行业中占据重要地位,凭借其丰富的资源、技术能力和市场布局,它们将在全球能源转型和技术创新的背景下,继续引领行业的未来发展。
未来几年,中国石油化工行业将面临全球经济放缓、能源转型加速以及绿色低碳目标的多重挑战和机遇。根据多家国际机构的预测,2024年全球经济增速将进一步放缓,其中发达经济体如美国和欧洲的增速预计下滑。这种全球经济增长的放缓,将直接影响石油化工行业的市场需求,尤其是在能源和原材料领域。虽然新兴经济体如印度和巴西的增速仍将保持较快增长,但全球整体经济环境趋于不确定,这无疑给中国石油化工行业的发展带来了更大的外部压力。
与此同时,国际局势的不确定性进一步加剧,诸如俄乌冲突、巴以战火和全球政治变局等,都会对石油化工行业的供应链、市场波动以及投资环境产生重大影响。随着全球各国政策的调整,尤其是面对美元降息周期的开启和多国政治选举的到来,国际原油和化学品市场的波动性将持续存在,行业需要更加灵活地应对全球宏观环境的变化。
另一方面,全球能源转型的加速也为中国石油化工行业带来了新的发展机遇。随着2030年世界化石能源消费量预计达到峰值,石油的主要角色将逐渐从能源转向化学品和合成材料的生产原料。天然气也将发挥过渡能源的关键作用,为从化石能源向清洁能源转型提供支持。这种转变意味着石油化工行业将更加重视化学品和合成材料的生产,而不再单纯依赖于石油的能源角色,这为行业的结构调整和技术创新提供了新的契机。
此外,全球绿色低碳转型进程正在加速,尤其是在2023年迪拜联合国气候大会上达成的历史性协议,对全球化石燃料的使用提出了更加严格的限制。根据该协议,各国必须在2030年前减少45%的温室气体排放,并力争在2050年实现净零排放。这一目标促使各国加速脱离化石燃料,推动太阳能和风能等可再生能源的快速发展。中国石油化工行业在应对这些新挑战时,将必须加快低碳转型步伐,尤其是在油气勘探、化学肥料和相关领域,绿色技术的应用将成为行业持续发展的关键。
千际投行认为,中国石油化工行业在未来的发展中既面临全球经济放缓和政治局势复杂化的风险,也迎来了能源转型和绿色低碳发展的重要机遇。行业应抓住这些契机,调整产业结构,提升技术创新能力,以应对全球能源结构调整和气候变化带来的挑战。
特别声明:以上内容(如有图片或视频亦包括在内)为自媒体平台“网易号”用户上传并发布,本平台仅提供信息存储服务。
排队太久!《黑神话:悟空》取景地小西天被喊差评!当地致歉:倡议本地居民让路让景
曝某品牌车主高速上开自动驾驶,本人盖着被子悠闲看视频,网友:他在祸害大家
额外名额之争!欧战即时积分:英超3.285居5大之首,西甲仅1.714
3999元!小米推出米家冰箱分储鲜Pro十字508L:60cm平嵌+双系统
《编码物候》展览开幕 北京时代美术馆以科学艺术解读数字与生物交织的宇宙节律