高端化工新材料产业发展未来可期
发布时间:
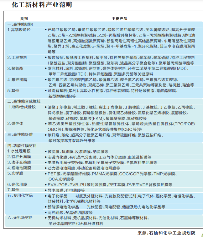
化工新材料指通过化学合成手段生产的新材料,以及部分以化工新材料为基础经过二次加工得到的复合材料,是新材料产业的重要组成部分。高端化工新材料主要指先进高分子材料,还包括功能性膜材料、电子化学品、特种涂料、特种胶黏剂、无机功能材料(石墨烯、纳米材料等)、新能源材料等,加快发展高端化工新材料,对推动技术创新、支撑产业升级、建设制造强国具有重要战略意义。
新一代信息技术与新材料是制造业的两大“底盘技术”。新一代信息技术是第四次工业革命的驱动力,而新材料是支撑战略性新兴产业和重大工程不可或缺的物质基础。信息技术与新材料深度融合,推动制造业向高端化发展。
全球新材料产业发展迅速,规模不断扩大。2023年全球新材料产值达7.2万亿美元。据中国石油和化学工业联合会统计,2023年全球化工新材料产量超过1.1亿吨,产值约4700亿美元,2025年有望达到4800亿美元。化工新材料产业是未来科技发展和经济增长的重要领域,是建设世界制造业强国的关键,是综合国力竞争的热点。
从全球看,新材料产业垄断加剧,高端材料技术壁垒日趋显现。大型跨国公司凭借技术研发、资金、人才等优势,以技术、专利等作为壁垒,已在大多数高技术含量、高附加值的新材料产品开发中占据了主导地位。领先企业集中在美欧日,总体呈现三级梯队竞争格局。第一梯队是全球化布局十分成熟、全球知名度高、化工领域经验丰富的企业,如美国陶氏化学、德国巴斯夫、美国埃克森美孚、日本三菱化学等;第二梯队是发达国家中排名前列的企业,这些企业也进行全球化布局,但仍有所侧重,如德国赢创、美国3M、日本三井化学、美国空气化工等,在本国区域布局较深入,营收以本国区域为主;第三梯队主要是专注本国的企业,在各国(巴西、印度、南非等新兴经济体)政府的支持下,处于奋力追赶和承接产业转移的状态。
全球化工新材料产业伴随先进制造业的发展保持快速增长态势,整体呈现高技术引领、新产品迭代、产业化扩张和需求面扩大等特点,并向绿色化、低碳化、精细化、节约化方向发展。新材料研发及制备方法创新进程加快。以材料基因工程为代表的材料设计新方法的出现,大幅缩减了新材料的研发周期和研发成本,加速了新材料的创新过程。
我国新材料产业生产体系基本完整,产业规模不断壮大,已形成全球门类最全、规模第一的材料产业体系。我国钢铁、有色金属、稀土金属、水泥、玻璃、化学纤维、先进储能材料、光伏材料、有机硅、聚氨酯原料、超硬材料、特种不锈钢等百余种材料产量排名世界第一。逐步建立了以企业为主体、市场为导向、“产学研用”相结合的新材料创新体系。依托地区资源优势,形成了环渤海、长江三角洲、珠江三角洲、中西部地区、东北地区等新材料产业集群。
目前我国化工新材料产业发展已具备一定基础。2022年国内化工新材料销售额约为9000亿元,是2015年的2.7倍,约占全球产值的30%。但总体来看,整体技术实力仍然落后于美欧等发达国家和地区,面临一些挑战与问题:
一是主要化工产品产能增加远大于需求增长。例如,我国合成树脂产量增速较快,而传统行业消费量增速较缓,国内供需矛盾更加突出;大部分基础化学原料消费增速呈持续放缓趋势,随着产能扩张,2022年国内24种主要化工产品总产能与消费比由2021年的110%攀升至118%,过剩现象正在加剧。
二是主要化工产品结构性矛盾更加突出。国内高端制造业、战略性新兴产业快速发展,对高端新材料的需求持续增长,但国内石化行业创新能力不足、绿色安全发展水平不高,制约行业高端发展。2022年,我国高端化工材料平均自给率约为54%,有的产品长期年进口量大、对外依存度高,如茂金属聚乙烯对外依存度超过90%。我国石化行业对外贸易逆差主要集中在高端合成材料、高端膜材料、高性能纤维及复合材料、高纯试剂、高端电子化学品等领域。
三是市场竞争更加激烈。随着供需矛盾加剧,大宗通用产品的市场竞争更加激烈,市场竞争已经由单一产品竞争向全产业链一体化竞争转变,大中小型企业融通发展的格局正在形成,产业链互补的战略协作发展模式将会成为业界常态。更多企业的产业布局将会从做大大宗基础产品规模向做强做精做优细化产品转变,“专精特新”将成为市场创效的主流。跨国公司独资布局国内高端市场的节奏也正在加快。
四是攻克高端材料关键核心技术的迫切性愈加凸显。“十三五”以来,国内新投产的高端聚烯烃项目多是引进跨国公司的技术。高纯电子化学品、一些关键催化剂、医用高端膜材料、高性能纤维及复合材料、碳纤维生产线的碳化炉等大型成套技术、高端产品、核心设备,我国石化企业仍然不掌握核心技术,在技术工程化、成果产业化方面与国际领先企业相比还有非常大的差距。
当前,虽然面临诸多挑战,但我国化工新材料产业未来发展空间巨大。终端制造企业纷纷加快高端材料国产化替代,化工新材料国产化需求迫切,未来在高端聚烯烃、工程塑料、高性能纤维、功能性膜材料和电子化学品等方面国产材料替代进口空间巨大。与此同时,国内下游新兴产业用户对高端化工新材料需求旺盛,为化工材料产业提供新的市场机遇。
在创新链方面,国内材料基础研究日益受到重视。随着我国科技发展水平的提升和国际环境的变化,原始创新能力成为我国进一步提升国际竞争力的关键要素,基础研究的重要性逐渐受到国家高度重视。在化学与材料科学领域,我国研究活跃程度位列全球第一,以2022年为例,我国在该领域排名前三的前沿研究数量占比为92.31%,研究前沿热度指数是排在第二位美国的约2.5倍;大科学装置与材料研究联系更加紧密,发挥着原始创新策源地的作用。
在产业链方面,我国具有从原油开采到炼制,从原料(单体)到工艺、产品、加工、应用、回收等的全产业链优势。中国石化历经40年的创新发展,形成了以石油、煤、天然气为主,针状焦、生物质等为补充的原料体系,并在加快推进“双链”融合,主要的合成树脂、合成橡胶、合成纤维等化工材料技术已实现产业化,部分高端化产品取得突破,并加快布局废旧材料绿色资源化利用领域,广泛开发物理回收、化学回收技术解决废旧高分子材料再利用难题,以资源化利用技术解决废弃物的污染问题和碳氢的资源化问题。


“十四五”期间,我国化工新材料产业重点发展高端聚烯烃、工程塑料及特种工程塑料、特种橡胶及弹性体、高性能纤维及复合材料、功能性膜材料、电子化学品等系列化工新材料,力争2025年综合自给率提升到80%。
未来,化工新材料技术的发展将与其他学科和领域更加深度融合,机器学习、生成式人工智能、可解释人工智能、自动化实验室(如机器人)等技术可能会彻底改变材料科学研究的范式;科技革命和产业变革将更加依赖信息功能材料的创新,以人工智能、大数据、量子计算等为代表的新一代信息技术将成为竞争焦点,也将促进信息功能材料需求急剧攀升和技术进步;绿色低碳发展的要求将推动材料绿色生产技术和生物基材料的发展,以绿色材料为纽带,有机联系起新能源技术、高效节能技术、清洁生产技术、资源循环利用技术等,将成为绿色低碳发展的重要引擎;满足深空、深海、深地等极端环境和高端装备制造用的新材料将掀起下一轮技术升级热潮,如碳纤维等高性能复合材料正在替代传统材料,支撑更加先进的新能源汽车、航空航天装备等迭代升级。
为促进我国化工新材料产业高质量发展,要坚持“四个面向”,关注国家重大战略需求,开展扎实的基础研究和应用基础研究。随着我国科技水平不断提升,需继续瞄准世界科技前沿方向,前瞻布局基础研究和应用基础研究,重视原始创新和颠覆性技术创新,抢占未来新材料产业竞争的制高点。应支持在聚烯烃等传统材料领域的基础研究和应用基础研究,持续提升材料性能,支撑高端化应用。
要强化顶层设计和机制创新。攻关尖端材料,满足国家战略需求,加快大宗材料的高端化,中低端基础材料要降低成本、扩展用途。国家层面应充分发挥新材料产业发展领导小组和专家咨询委员会等的顶层设计作用;学科层面应强化科技领军企业的创新主体作用,加强学科发展和产业应用的融合,发挥“产学研用”联合创新优势;企业层面应布局尖端材料、大宗材料高端化,基础材料低成本化。
要发挥一体化优势,做好产业链延伸和融合。强化化工新材料产业链协同创新体建设和关键核心技术联合攻关,突破原料、聚合工艺、加工应用等关键“卡点”,实现产业链、价值链延伸。促进“创新链+产业链+资金链+人才链”的“四链融合”。深刻认识战略性原材料资源对新材料可持续发展的重大意义,高度重视原材料提取新工艺、循环利用和替代研究。
要应用人工智能技术助力新材料筛选及开发。材料基因组的基本理念是变革传统的“试错法”材料研究模式,发展“理性设计-高效实验-大数据技术-人工智能”深度融合、协同创新的新型材料研发模式,通过数据驱动的机器学习算法建立材料性能预测模型,并应用于材料筛选与新材料开发。
要推动绿色化工技术发展和应用。在“双碳”背景下,绿色化工是行业发展的大势所趋。要以绿色化学原则为指引,在原料绿色化、催化剂绿色化、反应工程绿色化、能源绿色化、产品绿色化及资源化利用领域持续发力,实现工业应用的高转化率、高选择性和能源高效利用,原料、介质和产品的无毒或低毒,废弃物、副产物排放最小。